2026年度:人身损害赔偿项目计算标准一表通

2026-03-04
来源:

《中华人民共和国民法典》第一千一百七十九条“侵害他人造成人身损害的,应当赔偿医疗费、护理费、交通费、营养费、住院伙食补助费等为治疗和康复支出的合理费用,以及因误工减少的收入。造成残疾的,还应当赔偿辅助器具费和残疾赔偿金;造成死亡的,还应当赔偿丧葬费和死亡赔偿金。”

《最高人民法院关于审理人身损害赔偿案件适用法律若干问题的解释》第一条“因生命、身体、健康遭受侵害,赔偿权利人起诉请求赔偿义务人赔偿物质损害和精神损害的,人民法院应予受理。”

注:后附高清表格版。

1、医疗费
医疗费是指为了使直接遭受人身伤害的自然人恢复健康、进行医疗诊治的过程中所花费的必要费用。
    计算方式:医疗费=诊疗费+医药费+住院费

医疗费赔偿金额,按照一审法庭辩论终结前实际发生的数额确定。一般以医疗机构的诊断证明和医药费、治疗费、住院费的单据或病历、处方认定。必要时,可以委托司法鉴定机构进行鉴定。在诉讼过程中,治疗尚未结束的,除对已经实际发生的治疗费用赔偿外,对尚需继续治疗的费用,经有关医疗机构证明或者经调解双方达成协议的,可以一次性给付或由赔偿权利人在治疗结束后另行起诉。

2、误工费

误工费是指受害人因遭受人身伤害,致使无法进行正常工作或正常经营活动而丧失的工资收入或者经营收入。
    计算方式:
——受害人有固定收入:误工费赔偿金额=受害人工资(元/天)x误工时间(天)
——受害人无固定收入:
(1)误工费赔偿金额=受害人最近三年平均收入(元/天)x误工时间(天)
(2)误工费赔偿金额=受诉法院所在地相同或者相近行业上一年职工的平均工资(元/天)x误工时间(天)(针对受害人不能举证证明其最近三年的平均收入状况的情形)
误工时间的确定,一般以医院建议休息时间或者司法鉴定意见为准。如果受害人因伤致残持续误工的,误工时间可以计算至定残日前一天。
受害人是另谋职业的离、退休人员的,其误工费的赔偿可以区别以下情况处理:
(1)符合政策法律规定的,其实际减少的收入应予赔偿;
(2)违反政策法律规定的,对其赔偿请求不予支持。

受害人无劳动收入而要求赔偿误工费的,不予支持。如果受害人是家务劳动的主要承担者,因受害确实无法从事家务劳动造成其他家庭成员负担过重的,可酌情予以经济补偿。

3、护理费
护理费是指受害人因遭受相当程度的人身损害,导致其行动能力和自理能力一定程度的降低,为了帮助其进行正常的生活,在医疗诊治和修养康复期间,根据医疗机构的意见或司法鉴定,委派专人对其进行护理,并因此所需支出的费用。
    计算方式:
——护理人员有收入:
护理费赔偿金额=护理人工资(元/天)x护理期限(天)
——护理人员没有收入或雇佣护工:
护理费赔偿金额=当地护工从事同等级别护理的劳务报酬标准(元/天)x护理期限(天)×护理人员人数(个)
护理人员原则上只一人,但医疗机构或者鉴定机构有明确意见的,可以参照确定护理 人员人数。
护理期限应计算至受害人恢复生活自理能力时止。受害人因残疾不能恢复生活自理能力的,可以根据其年龄、健康状况等因素确定合理的护理期限,但最长不超过二十年。

受害人定残后的护理,应当根据其护理依赖程度并结合配制残疾辅助器具的情况确定护理级别。

4、交通费
交通费是指受害人及其必要的陪护人在就医或者转院治疗过程中,因需乘坐交通工具而实际发生的费用。交通费应当以正式票据为凭;有关凭据应当与就医地点、时间、人数、次数相符合。
    计算方式:

交通费赔偿金额=就医、转院实际发生的交通费用

5、住院伙食补助费
住院伙食补助费是指受害人在住院治疗期间因为必要的饮食消费而支出的费用。
    计算方式:
住院伙食补助费=当地国家机关一般工作人员出差伙食补助标准(元/天)x住院天数

受害人确有必要到外地治疗,因客观原因不能住院的,受害人本人及其陪护人员实际发生的住宿费和伙食费(合理部分),也属于住院伙食补助费的范畴。

6、营养费
营养费是指受害人在诊疗期间,为了及时恢复健康,在医生的指导和要求下,为购买营养物品所支出的费用。
    计算方式:
营养费=实际发生的必要营养费用(根据受害人伤残情况参照医疗机构的意见确定)

营养费的赔偿期限,可以委托司法鉴定机构进行计算,也可以在征求医疗机构的意见后酌定。

7、残疾赔偿金
残疾赔偿金是指由于相当严重程度的人身损害,致使受害人身体残疾或者丧失劳动能力而导致其收入减少或者生活来源丧失,在此种情况下给予受害人一定数额的财产损害性质的赔偿。
    计算方式:
残疾赔偿金=受诉法院所在地上一年度城镇居民人均可支配收入x赔偿年限×伤残系数
残疾赔偿金赔偿年限的确定,自定残之日起按二十年计算。但六十周岁以上的,年龄每增加一岁减 少一年;七十五周岁以上的,按五年计算。
受害人因伤致残但实际收入没有减少,或者伤残等级较轻但造成职业妨害严重影响其劳动就业的,可以对残疾赔偿金作相应调整。

如果赔偿权利人能够举证证明,其住所地或者经常居住地城镇居民人均可支配收入高于受诉法院所在地标准的,则残疾赔偿金或者死亡赔偿金可以按照其住所地或者经常居住地的相关标准计算。

8、残疾辅助器具费
残疾辅助器具费是指在受害人因人身伤害致残的情况下,为补偿其丧失的器官功能,辅助其实现生活自理或者从事生产劳动而购买、配备的生活自助器具,如购买假肢、轮椅等支出的费用。
    计算方式:
残疾辅助器具费=普通适用器具的合理费用
因残疾需要配制补偿功能的器具的,应当根据医疗机构的证明或司法鉴定意见,结合使用者的年龄、我国人口平均寿命、器具使用年限等因素,按照普及型器具的费用计算赔偿数额。伤情有特殊需要的,可以参照辅助器具配制机构的意见确定相应的合理费用标准。

辅助器具的更换周期和赔偿期限参照配制机构的意见确定。

9、丧葬费
丧葬费是指受害人因人身伤害失去生命,受害人的亲属为了处理其丧葬事宜而支出的必要费用。
    计算方式:

丧葬费赔偿额=受诉法院所在地上一年度职工月平均工资(元/月)x6个月

10、死亡赔偿金
死亡赔偿金是指受害人因遭受人身伤害失去生命的情形下,由赔偿义务人给予其家属的一定数额的赔偿费用。
    计算方式:
死亡赔偿金=受诉法院所在地上一年度城镇居民人均可支配收入x赔偿年限
死亡赔偿金赔偿年限的确定,按二十年计算。但六十周岁以上的,年龄每增加一岁减少一年;七十五周岁以上的,按五年计算。

如果赔偿权利人能够举证证明,其住所地或者经常居住地城镇居民人均可支配收入高于受诉法院所在地标准的,则残疾赔偿金或者死亡赔偿金可以按照其住所地或者经常居住地的相关标准计算。

11、被抚养人生活费
被扶养人生活费是指在受害人因人身伤害致残丧失劳动能力或者死亡的情况下,给予受害人依法应当承担抚养义务的未成年人或者丧失劳动能力又无其他生活来源的成年近亲属一定数额的维持其正常生活的费用。
    计算方式:
——被抚养人为未成年人:
生活费=城镇居民人均消费性支出×(18-实际年龄)。
——被扶养人为18周岁至60周岁,无劳动能力又无其他生活来源的:
生活费=城镇居民人均消费性支出×20年。
——被扶养人为60周岁至75周岁,无劳动能力又无其他生活来源的:
生活费=城镇居民人均消费性支出×[20-(实际年龄-60)]年。
——被扶养人为75周岁以上,无劳动能力又无其他生活来源的:
生活费=城镇居民人均消费性支出×5年。
——有其他扶养人时:
生活费=被扶养人生活费÷扶养人数。
——被扶养人有数人时:
年赔偿总额≤城镇居民人均消费性支出(农村居民人均年生活消费性支出)。

被扶养人还有其他扶养人的,赔偿义务人只赔偿受害人依法应当负担的部分。被扶养人有数人的,年赔偿总额累计不超过上一年度城镇居民人均消费支出额。

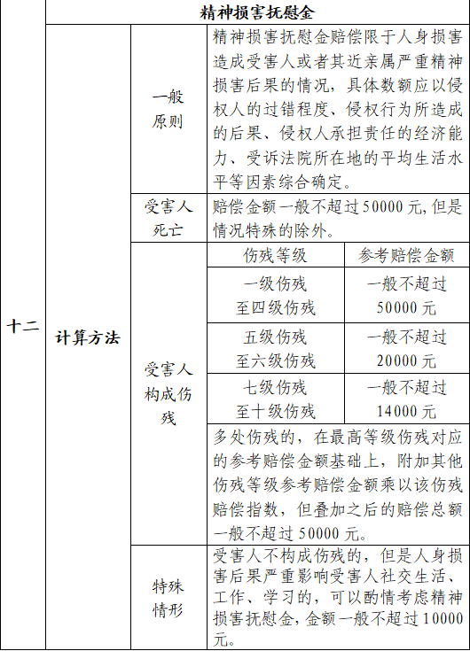
12、精神损害抚慰金
精神损害抚慰金是指在受害人遭受严重的人身伤害、甚至导致残疾或者死亡的情形下,受害人及其近亲属在精神上遭受巨大创伤,并基于此而要求赔偿义务人给予受害人及其近亲属一定数额的赔偿。
    计算方式:
精神损害抚慰金适用《最高人民法院关于确定民事侵权精神损害赔偿责任若干问题的解释》予以确定。
图片
图片
图片
图片
图片
图片
图片
图片
图片
图片

交通事故伤残赔偿明细表
分享